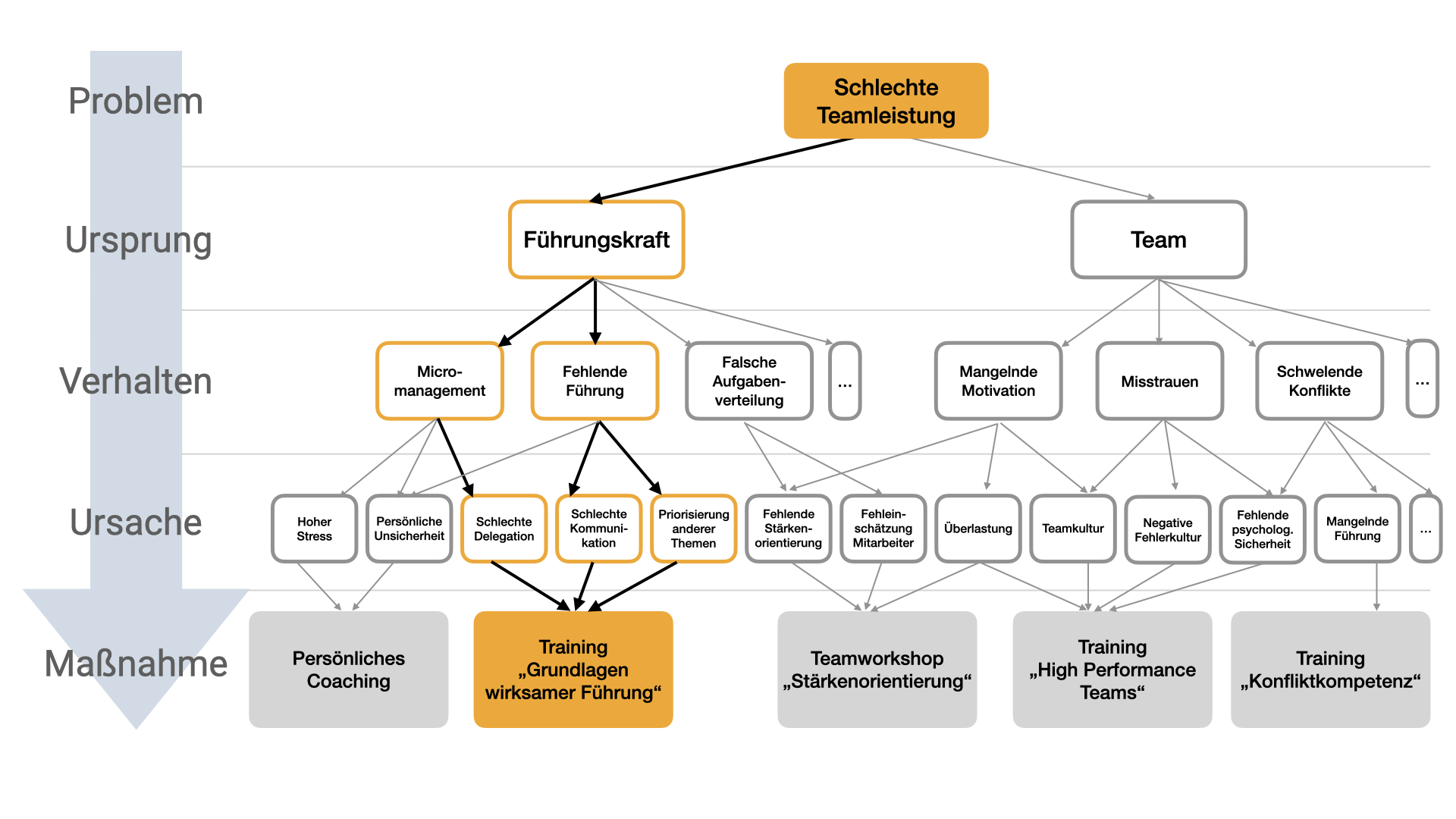
Ihr Individuelles KonzeptDie Auswahl der passenden Maßnahme und des optimalen Formats ist eine wesentliche Voraussetzung für die Erreichung der vom Kunden gewünschten Ziele. Das nachfolgende Beispiel illustriert exemplarisch, wie viele mögliche Handlungsoptionen für die Lösung eines einzigen Problems (in unserem Beispiel schlechte Teamleistung) in Abhängigkeit von der konkreten Ursache und den gegebenen Randbedingungen in Frage kommen:

In einem ausführlichen Beratungsgespräch erläutern wir Ihnen die unterschiedlichen Möglichkeiten und die Hintergründe, warum wir bestimmte Optionen empfehlen - und manche nicht. Wenn unser Konzept Sie überzeugt, klären wir letzte Details sowie organisatorische Punkte und lassen Ihnen das endgültige Angebot zukommen.